跳到主要內容區塊

春節逛夜市,新春馬上發!

農曆新年將至,為讓市民與返鄉遊子在團圓時刻也能共享在地年味,台南市多處夜市春節期間「不打烊」,邀請民眾攜手逛夜市,享受星光下的團圓,迎接馬年好運一整年。

市長黃偉哲表示,台南小吃聞名全台,夜市小吃更是饕客最愛,台南的夜市不僅是旅客必訪的觀光熱點,也是在地居民全家團圓、走春及觀光休閒的重要去處,台南夜市春節不打烊,讓返鄉的遊子與家人有更多共度時光的選擇,一起吃喝玩樂,一起重溫過往的記憶。

經濟發展局局長張婷媛表示,台南的夜市已成為年節期間重要的活動場所,各夜市在春節期間提供多元商品與優質服務,充分展現台南豐富的年節市集文化,也促進地方經濟活絡。

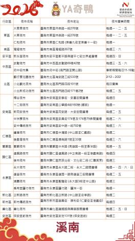
臺南市市場處代理處長林士群也表示,今年除夕適逢週一,原週一營業之夜市,包括大東、大東東、仁和、永大、中興、鹽行、麻豆、什二佃、關廟等夜市,照常營業,方便市民與返鄉遊子團圓出遊。除此之外,南臺灣唯一五星夜市-花園夜市,特別增加營業日,年節期間連續營業11日;適逢假日即營業的府中街市集,也推出一系列特別活動,各種文創是親子走春必訪;還有歷久不衰台南人的共同回憶-小北觀光夜市,當然也不會缺席;這些市集春節期間每天都有營業,陪伴民眾一起過新年。

除上述市集外,臺南還有很多夜市會輪番上陣,每天都有不同的夜市陪伴,新鮮感十足,歡樂感滿滿。台南各夜市春節營業時間表,請參閱相關資訊和官網及臉書喔~

貼心提醒:逛夜市時請注意交通與停車安排,建議多利用大眾運輸或提早出發;響應環保請攜帶環保餐具與購物袋;並請留意個人財物安全並配合現場安全及防疫規範。